Documentation Index
Fetch the complete documentation index at: https://docs.ruloans.com/llms.txt
Use this file to discover all available pages before exploring further.
Ruloans CRM Finance
Payout Module Documentation
Introduction
The Ruloans CRM Finance Module is designed to streamline financial processes within the CRM, ensuring efficient handling of transactions, claims, payouts, and case management. This document provides a detailed overview of the module’s workflow as represented in the flowchart.
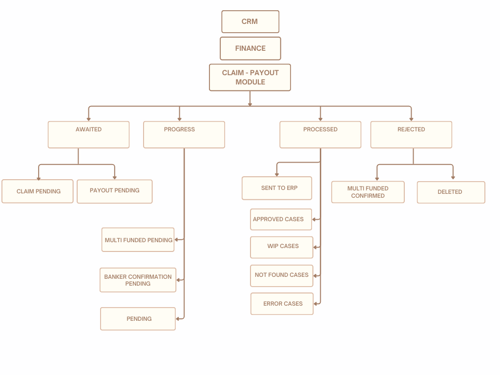
Overview of the Payout Module
The Payout module consists of four primary stages:- Awaited
- Progress
- Processed
- Rejected
1. Awaited Stage
The ‘Awaited’ stage is the initial phase where cases await specific actions before moving forward.- Claim Pending: Cases that are pending claim initiation.These leads come through both the App and the Web App.
-
Payout Pending: Cases waiting for payout processing. These cases belong to DSAs whose payout is not yet set and will remain in this status until their payout is configured.
- Note: The DSA (Direct Selling Agent) payout is not set for cases under ‘Payout Pending’ status.
2. Progress Stage
In the ‘Progress’ stage, cases are actively being worked on.- Multi Funded Pending: Cases that already exist in the data and are duplicated by feeding new cases with the same details. These require validation to avoid duplication and funding conflicts.
- Banker Confirmation Pending: Awaiting confirmation from the banker.
- Pending: Cases that are on hold for review. After review, these cases are either sent to ERP for processing or deleted if issues are identified.
3. Processed Stage
Once the cases have moved through the progress stage, they reach ‘Processed’ status.- Sent to ERP: Cases forwarded to the ERP system for integration.
- Approved Cases: Cases that have been reviewed and approved.
- WIP Cases (Work in Progress): Cases that are still being handled.
- Not Found Cases: Cases that could not be located within the system.
- Error Cases: Cases with issues that need to be resolved.
4. Rejected Stage
Cases that do not meet requirements or encounter insurmountable issues are moved to the ‘Rejected’ stage.- Multi Funded Confirmed: Rejected cases due to confirmed multi-funding conflicts.
- Deleted: Cases that have been removed from the system.
Understanding the Flow of Cases in CRM
Starting with Manual Entry, App, WebApp and Excel Import
The flow of cases entered manually, through Excel import, or via app and web app follows the process outlined in the following details :
After manual entry, app, web app, and Excel import, cases are shifted to the appropriate sections listed below:- Claim Pending
- Payout pending
- Pending
- Banker confirmation pending
- Multi-Funded pending
Claim Pending : Cases submitted through the app and web app, whose claims are pending, are categorized under “Claim Pending”.
After entering the “Claim Pending” stage, cases can be claimed by clicking the “Claim” button. Once claimed, cases are shifted accordingly:
- Pending: Cases directly put on hold for review before being forwarded to NS.
- Payout Pending: Cases where the DSA’s payout is not yet set.
- Banker Confirmation Pending: Cases awaiting confirmation from the banker’s side.
- Pending: Cases that are on hold for review
- Banker Confirmation Pending: Cases where the banker’s confirmation is still pending.
- Send to ERP: If the case is reviewed and cleared, it can be forwarded to ERP.
- Delete: If the case is deleted.
- Pending: Once the banker’s confirmation is received, the case is moved to the pending section for review.
- Multi-Funded Confirmed: If the case is confirmed as multi-funded
- Rejected: If the case is rejected as multi-funded
- Approved cases: Here are the Cases that have been reviewed and approved by NS.
- WIP cases: Here are the Cases that are still being handled by NS.
- Not Found cases: The Cases that could not be located within the system, can also be searched by near-By cases functionality.
- Error Cases: Cases with some issues come under Error cases.
- Multi-Funded Confirmed: Rejected cases due to confirmed multi-funding conflicts.
- Deleted: Cases that are rejected on Pending phase
